PalmSens.Core

The most relevant parts of the PalmSens.Core library:

PalmSens

All necessary classes and functions for performing measurements and doing analysis with PalmSens or EmStat.

PalmSens.Comm

For Serial, USB or TCP communication with PalmSens or EmStat

PalmSens.DataFiles

For saving and loading method and data files

PalmSens.Devices

For handling communications and device capabilities

PalmSens.Techniques

Contains all measurement techniques for PalmSens and EmStat. See this page for more information.

PalmSens.Units

Contains a collection of units used by these libraries

The basis for handling measurements is the PalmSens.Measurement class, or the PalmSens.Core.Simplified.Data.SimpleMeasurement class intthe simplified wrapper.

The measurement class contains all classes, functions, and parameters necessary for performing a measurement with a PalmSens or EmStat instrument.

A Measurement has one associated method and can contain multiple curves. Curves are a representation of the data in the measurement used for plotting and analysis.

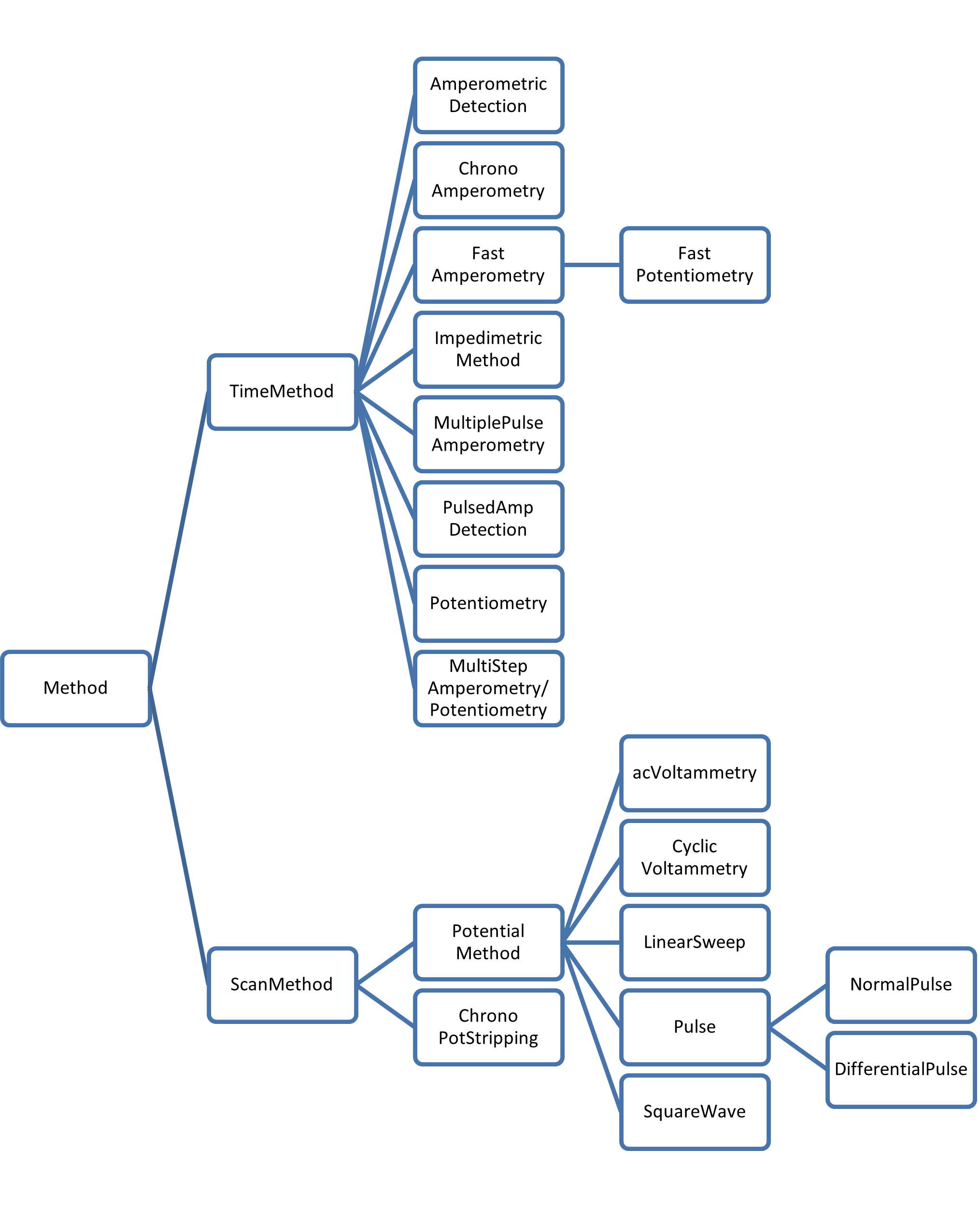
Inheritance structure for Method classes

The following diagram shows the inheritance structure of the Method classes:

Inheritance structure for Method classes